
香港金融管理局昨日宣布,金融管理專員根據《穩定幣條例》,向兩家機構授予穩定幣發行人牌照,分別是渣打香港擁有控股權的碇點(Anchorpoint)金融科技有限公司,以及香港上海滙豐銀行有限公司,以在香港發行穩定幣。牌照由即日起生效。
根據持牌人的業務計劃,待相關準備工作完成後,擬於未來數月內開展業務。其中碇點金融科技計劃今年第二季開始發行港元穩定幣HKDAP,第一階段的發行對象主要是機構用戶。至於滙豐銀行的港元穩定幣,計劃於今年下半年推出,首階段將接入旗下的PayMe及滙豐香港流動理財應用程式(HSBC HK App)。
探索「未來支付」各種可能性
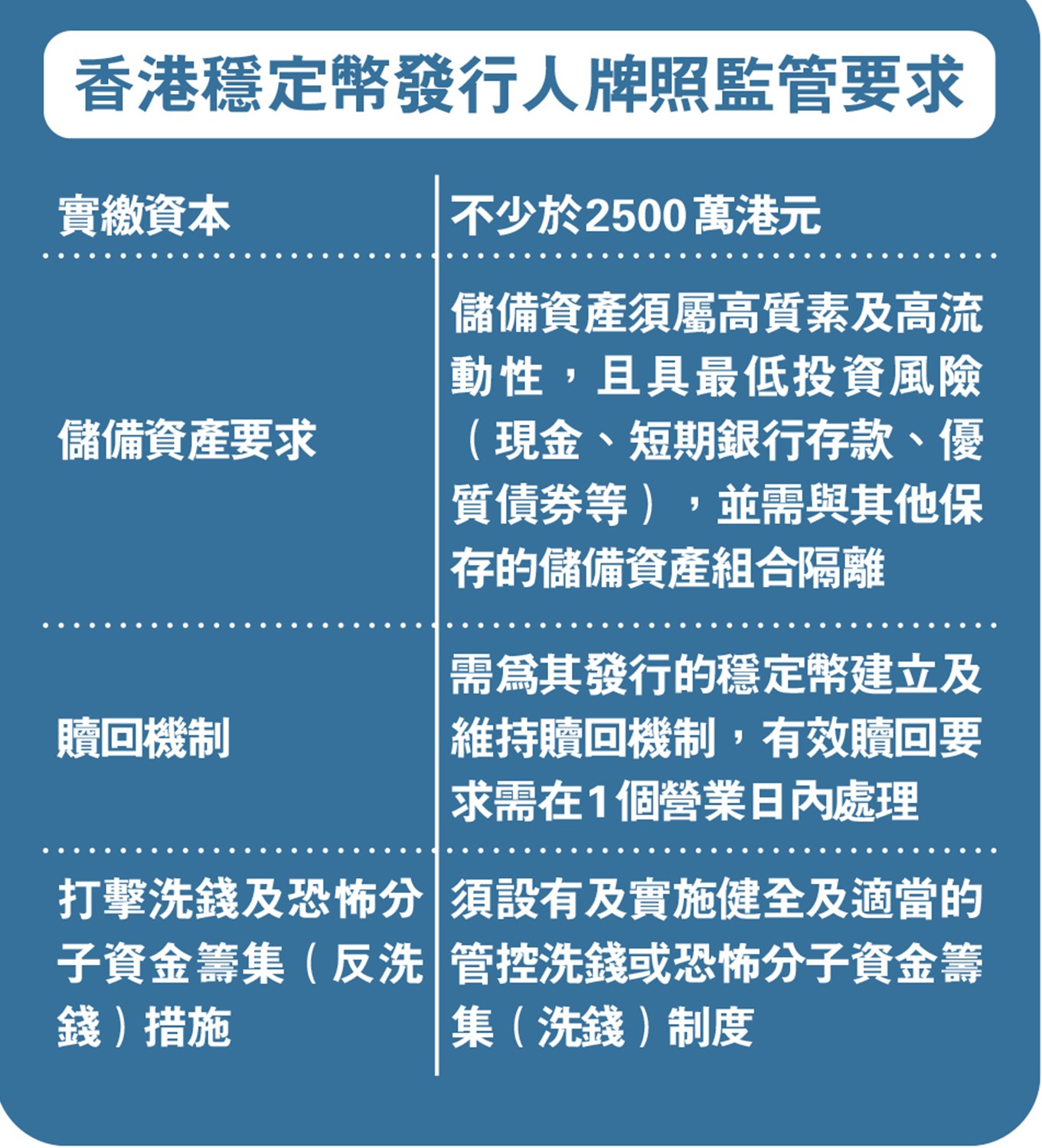
香港的穩定幣發行人監管制度於2025年8月1日實施,在首階段申請截止日期(2025年9月30日)前,金管局合共收到36份申請。以最終發出兩張牌照計,成功率只得5.6%左右。
金管局總裁余偉文透過專欄「匯思」撰文,指碇點和滙豐銀行在符合法例相關發牌要求的基礎上,展示其穩妥管理風險的能力,並提出確切的應用場景和未來的發展計劃,因此獲發牌照。
此外,兩家持牌發行人都具有銀行背景,並參與了金管局有關央行數字貨幣(CBDC)和代幣化存款等實驗項目,對於各種數字貨幣的功能和應用場景有較深入的了解,有利於探索「未來支付」的各種可能性。
在業務開展首階段,兩家持牌發行人均計劃先發行港元穩定幣,至於日後會否擴展至其他非港元貨幣,要視乎監管機構是否支持、實際商業需求,以及相關央行同意等因素而定。
金管局副總裁陳維民表示,在數碼資產發展方面,他形容香港是走得比較前的管轄區,強調「起步要穩」,令制度可靠、可信,為日後行穩致遠提供基礎。
發人民幣穩定幣須內地批准
陳維民續說,穩定幣的掛鈎貨幣是由申請人自行提出。至於人民幣穩定幣方面,他說中國人民銀行近期已公布明確政策,即除非得到內地相關貨幣當局批准,任何機構和個人不得在境外發行掛鈎人民幣的穩定幣。
談及36宗申請之中,是否涉及人民幣穩定幣,或中資公司,或境內外機構等,陳維民只重申,金管局不便向外披露申請人詳情。
他補充說,金管局是根據香港的法定條例審批牌照,而在過程中,金管局一直與全球各地的監管機構、國際組織和中央銀行保持溝通,而此溝通也是恆常工作其中一環。
為防止騙案,金管局會將最新的持牌人名單及其資料,包括名稱、地址、電郵及其他資料上載金管局網站,供公眾查閱。
至於在首批申請中未獲發牌照的機構,或在未來提出申請的其他機構,余偉文表示,金管局會與他們保持溝通和交流,按相關法例和劃一的監管標準及要求審視申請。對於日後增發牌照和時間性,金管局持開放而謹慎的態度,惟現階段「未有明確傾向」。
余偉文重申,考慮到發行業務所涉及的風險、對用戶的保障,以及市場的承載力和長遠發展,發牌設有相當高的門檻,即使將來再發牌照,「整體牌照數量也會很有限」。兩個牌照在落地後營運的成效和市場的反應,也有助金管局作出較全面的評估。

滙豐:可用於支付與投資
滙豐是本港最大型零售銀行,預計於2026年下半年推出港元穩定幣之後,將接入旗下兩個數碼平台,即PayMe和滙豐香港流動理財應用程式。在初步階段,將推出個人對個人(P2P)付款、個人對商戶(P2M)支付,以及代幣化投資等服務。
雖然市場上已有大量支付工具,滙豐PayMe主管李冠康解釋,使用穩定幣支付,好處是速度較快、成本有望更低,以及可以投資代幣化或數碼資產,例如黃金代幣,或代幣化存款等。
碇點的港元穩定幣有望於今年第二季率先推出,將採用商業對商業對個人(B2B2C)的業務模式,與指定認可分銷商合作,透過其廣泛客戶基礎的優勢,提升HKDAP的普及與應用程度。
渣打:跨境支付可即時收款
渣打香港營運總監兼行政總裁辦公室主管紀鷺禧舉例說,其中一個用例是跨境結算及支付方案,除可減少中介及其衍生的交易費用,使用HKDAP更近乎即時收款,現時需要T+1至T+3。
另一個用例,是用於代幣化實體資產結算及分發,她說其中一個合作夥伴計劃推出代幣化港元貨幣市場基金,以HKDAP可即時完成認購和贖回,及實現7×24交易。

多地政府取態積極 爭規則制定權
穩定幣作為連接傳統法定貨幣與區塊鏈生態系統的關鍵橋樑,全球各地政府早已不再單純採取「禁止」或持「觀望」的態度,而是轉向積極爭奪數碼金融規則的制定權,除香港外,歐美、日本、新加坡等也早已成立相關發牌法則。
香港與新加坡都同屬穩定幣監管的先行者,後者於2026年也進一步細化了其監管要求。據了解,新加坡的策略更偏向於金融科技的融合,其牌照體系與《支付服務法》深度掛鈎,特別強調網絡安全與智能合約的審計報告。
日本規定中介需領牌
日本在穩定幣的發展上也越來越快,日本金融廳通過修訂《支付服務法》,將穩定幣定義為一種「電子支付工具」,並明確了銀行、匯款運營商與信託公司這三類實體可以作為發行人。但除了發行人需要牌照外,連負責流通與管理穩定幣的中介機構也需要獲得「電子支付工具服務提供者」牌照。這種監管結構旨在確保即使發行人出現問題,用戶的資產也能通過信託架構獲得全額保障。
美國方面,隨着2025年《天才法案》的通過,美國正式確立了美聯儲作為支付型穩定幣主要監管者的地位。目前美國的監管邏輯非常清晰,穩定幣必須是1:1的現金或等值現金的抵押品,而且嚴格禁止算法穩定幣在聯邦法規保護下運行。
另外,歐盟也在2024年至2026年間完成了全球最完整的數位資產立法體系─《加密資產市場監管法案》(MiCA)。這部法律對穩定幣的監管堪稱全球最嚴格。歐盟的核心目標是防止私營部門發行的穩定幣衝擊歐元的穩定,因此,MiCA對非歐元支持的穩定幣設置了嚴格的交易限額。在牌照要求上,歐盟採取了「金融機構專屬制」,這意味着只有銀行或電子貨幣機構才能獲准發行穩定幣。這種模式極大程度上保證了金融體系的穩定性。


